网站登录
会员申请
EN
总会官网
首页
协会之窗
入会须知
组织机构
协会章程
分会简介
新闻动态
国内炭黑
海外炭黑
上游市场
下游市场
政策法规
协会动态
特种炭黑
白炭黑
特别关注
行业发展报告
技术天地
新品开发
技术专利
论文精选
行业数据
橡胶行业数据
原材料市场数据
进出口市场数据
炭黑行业数据
市场风向标
会员专区
理事长单位
副理事长单位
理事单位
会员单位
主席团单位
资料信息
信息服务
咨询报告
资料
专家库
炭黑专家库
行业标准
联系我们
此二维码将于
3:00
后失效
当前位置:
首页
>
行业数据
>
橡胶行业数据
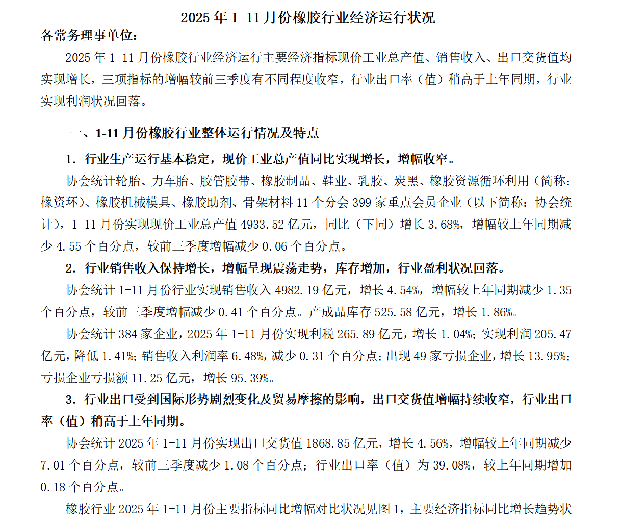
2025年1-11月橡胶行业统计分析
发布时间:2026/01/16 作者: 无 来源: 炭黑分会
订阅
点击下载附件阅览全部内容
中橡协字〔2025〕83号2025年1-11月份橡胶行业经济运行状况.zip